CSE - Xaira

Matej Durco

Abstract

This is a description of the structure and usage of the corpus query system Xaira (as of version: 1.22).


Table of Contents

1. Overview

A quote from the home-page

Xaira is the current name for a new version of SARA, the text searching software originally developed at OUCS [Oxford University Computing Services] for use with the British National Corpus. This new version has been entirely re-written as a general purpose XML search engine, which will operate on any corpus of well-formed XML documents. It is however best used with TEI-conformant documents.

Xaira has full Unicode support. This means you can use it to search and display text in any language, provided you have a suitable Unicode font installed on your system.

At the heart of Xaira is the Xaira Object Model. This defines a range of objects and methods for representing and searching large amounts of linguistic data. The Xaira Server program implements this model. The Xaira Indexer program creates platform-independent indexes from collections of XML documents for use by the Server. Both these Xaira components can be deployed on any platform.

Client programs can access a Xaira server using a close-coupled API such as that used by the Windows client (which is written in C++), or via XMLRPC or SOAP. We provide a fully-featured client for Windows, and simpler demonstration clients written in Java and in PHP.

All versions of Xaira are now distributed free of charge under the GNU General Public Licence.

2. Architecture

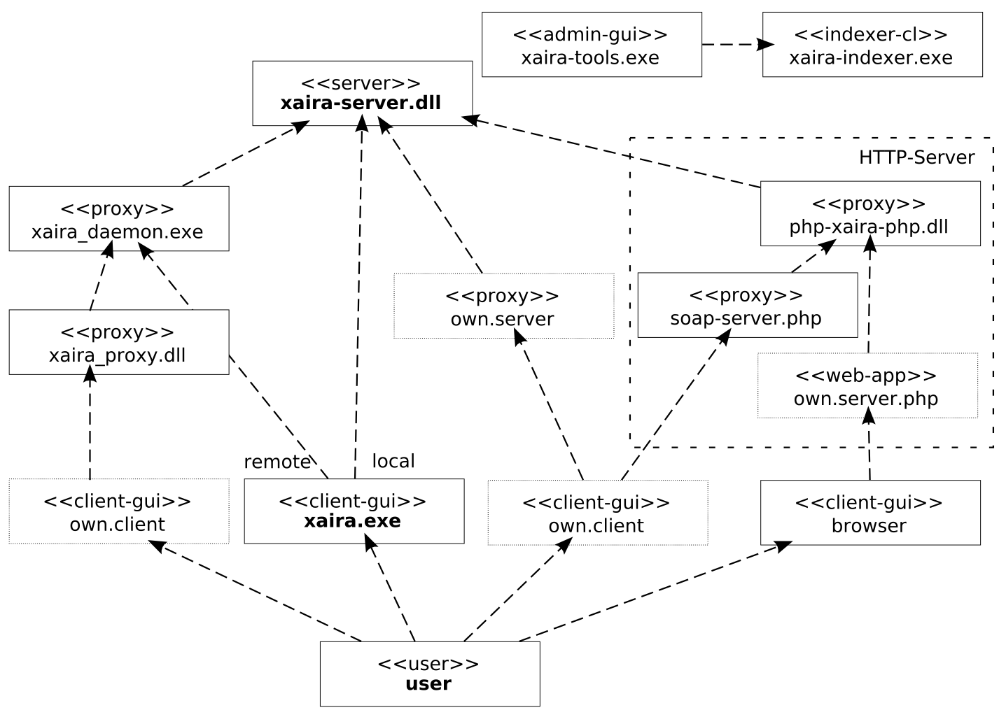
2.1. Components

Figure 1. Xaira Components and Dependencies

Xaira Components and Dependencies

A short description of the xaira-native components:

xaira-server.dll

the heart of the system, library implements the Xaira object model

xaira-indexer.exe

command-line tool which creates the corpus indices

xaira-tools.exe

a graphical client for administrating the corpus (indexing, metadata)

xaira.exe

sample windows client for querying with full functionality

when running remotely, xaira_daemon.exe serves as the server

xaira_daemon.exe

this is the server in a client-server mode

command-line tool

xaira_proxy.dll

proxy mediates the communication between client and server, when Xaira is used within own client-application

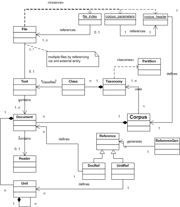
2.2. Domain model

Following a diagram depicting the concepts and relations between them used in the Xaira.

Note

This is an unofficial information produced by me, so it may be erroneous.

Figure 2. Concepts and relations in Xaira

Concepts and relations in Xaira

A description of some of the concepts:

References

define a hierarchy of parts of texts (documents and units).

These are used, when retrieving the context-text for the hit. Following rules apply:

0:document/1-n:units

level 0 always defines document

there can be multiple further levels defining smaller units of the texts/documents.

n<m => |n-unit|>|m-unit|

the higher the level, the smaller should be the size of the unit

default: 0:file/1:line

by default one file is one document and the one basic unit is line

file only 0:

file can only define document

if line, only: 0:file/1:line

if a unit is defined as line only the combination file and line is allowed

2.3. Corpus Definition

All it needs to define a corpus is following 3 files:

file_index.xml

lists the files which contain the corpus texts

<file_index>
 <file>FK-01/FK-01-002_n0017.xml</file>
 <file>FK-01/FK-01-002_n0030.xml</file>
 ...
</file_index>
corpus_parameters.xml

contains mainly paths to files and directories, which xaira needs to run properly

produced by Xaira-Tools.menu:Tools/Parameter file

<corpus_parameters>
<parameter name="etcpath">etc</parameter>
<parameter name="name">ch_test2</parameter>
<parameter name="textpath">texts</parameter>
<parameter name="indexpath">index</parameter>
<parameter name="headerpath">corpus_header.xml</parameter>
<parameter name="sourcepath">source</parameter>
<parameter name="bibpath">bib.xml</parameter>
<parameter name="validate">on</parameter>
<parameter name="grammarcache">off</parameter>
</corpus_parameters>
corpus_header.xml

contains all the settings and metadata of the corpus: references, additional keys, taxonomies etc.

the structure of the document is quite complex, plus it stores automatic and manual settings

produced by Xaira-Tools.menu:Tools/Make Header

So one could define the corpus in any text-editor and run the indexer on the command-line, but mainly at the beginning it is advisable to edit the settings via the xaira-tools.exe, although this is also not without issues:

Note

If the corpus consists of very many files (>>10.000) the dialogue for defining and selecting the texts gets quite busy and slow. In this case it is better to produce the file_index.xml "by hand" (eg via a perl-script) and put it in the ./etc directory, where the apps of the xaira-suite await it.

Note

When creating a new corpus in xaira-tools 1.21 or 1.22 the xaira-indexer crashes [issue in the mailing-list]. The problem is a section in the corpus_header.xml which the xaira-indexer awaits and crashes when missing but the xaira-tools does not add (if it would be empty). [resolution of the issue]

There are further files, which are "interesting":

<corpus-name>.xcorpus

serves to identify a corpus in client

it is normally produced by Xaira-Tools.menu:Tools/XCorpus file, but as it is in xml-format, it can be edited manually (if you know what you are doing)

in client-server mode it stores the connection configuration (server-address + port)

index/xgrammar.xml

information about the corpus: xml-elements and their frequency internal, but readable, possibly useful

3. Usage

3.1. Installing

For Windows binaries are available in cvs-repository with MSI-installer, straight-forward install. Sources to be build for other plattforms available as well.

3.2. Indexing

Following are the steps, for creation of a new corpus using the xaira-tools.

  1. Start new corpus

  2. Select texts - defined in the file_index.xml

  3. Parse files

  4. Make header

  5. Define additional keys - traditionally pos and lemma

  6. Define references (units of the texts)

  7. Define taxonomies

  8. Make corpus file .xcorpus - needed as identificator for the client

  9. Run indexer

  10. Run test query

Once you have created your corpus, normally you would only do steps 2. and 9., ie change the files-selection and re-index.

3.2.1. Define References

TODO

3.2.2. Define Taxonomies

The most low-level way to define taxonomonies is to define them in the corpus_header with following syntax:

<classDecl>
 <taxonomy xml:id="Categories"><!-- Categories taxonomy -->
    <category xml:id="cat1"><catDesc>Sachtext</catDesc></category>
    <category xml:id="cat2"><catDesc>Gebrauchstext</catDesc></category>
    <category xml:id="cat3"><catDesc>Belletristik</catDesc></category>
    <category xml:id="cat4"><catDesc>journalistischer Text</catDesc></category>
  </taxonomy>
  <taxonomy xml:id="Domain"><!-- Domain taxonomy -->
    <category xml:id="dom26"><catDesc>26. Anthropologie</catDesc></category>
    <category xml:id="dom33"><catDesc>33. Hauswirtschaft, Körperpflege, Mode, Kleidung</catDesc></category>			
  </taxonomy>
</classDecl>

And an appropriate "tag" in the text(-header):

 <catRef target="cat1 dom26"/>

3.3. Querying

In Xaira Queries are defined in xml: CQL. Here is a description of the CQL-syntax.

3.3.1. Xaira-Client

The CQL is very user-unfriendly, thus in the xaira-client for every type of the query an appropriate dialogue is available:

Word

looks for lemmas. by default (if no lemmatisation scheme is available) every wordform is its own lemma.

Pattern

regexp in word-index, ie only for one word

AdditionalKey

possibility to search for attributes, eg pos-tagging

Phrase

more words, max. 200 chars, anyword-wildcard: ‘_’

XML

provides a list of elements and attributes, searches for elements start, end-tag, and attributes

QueryBuilder

graphical, combines all other for complex queries join either by Next, Not-Next, One-Way or Two-Way, scope can be defined for the match to be within # words or within a xml-element

Collocations

collocation analysis can be run for every solution

Note

client does not recognize absolute path to texts

3.3.2. own Access via API

Via the well-documented API programmers have a low-level access to the functionality of the xaira-server - the heart of the system. There is a prototypical implementation described in A2A/querying.

4. A2A-Integration

Xaira can be embedded into almost any web-server as an extension of php.

4.1. Configuration

The use of php for various Web-servers is described in the appropriate documentation [php/INSTALL].

The hook of Xaira into php is as follows:

  1. Install web-server + php

  2. Install Xaira

  3. take php_xaira_php.dll and put it in the extension folder of php (by default. ./ext)

    Note

    php_xaira_php.dll should be in Xaira-install-folder but is not deployed with every version

  4. add following in the php.ini:

    • activate (uncomment ';') extensions:

      extension=php_mbstring.dll 
      extension=php_xsl.dll 
      extension=php-xaira-php.dll
    • at the end:

      [Xaira]
      corpus_path="C:\3IT\lingua\corpus\xaira\fk_issues\corpus_parameters.xml"
      data_path="C:\apps\Xaira"
      corpus_path

      sets the corpus to use (linking to the corpus_parameters.xml-file of the corpus)

      data_path

      sets the location of the Xaira-installation

  5. start web-server

Figure 3. Example of dependency chain (with hooks) for the combination Apache2, php5, Xaira

Example of dependency chain (with hooks) for the combination Apache2, php5, Xaira

Working configurations:

web-serverphpXaira
Apache 2.0.X(59)5.0.X(5)1.16
Apache 2.0.X(59)5.0.X(5)1.19
Apache 2.0.X(59)5.1.X(6)1.21
Apache 2.0.X(59)5.1.X(6)1.22
IIS v 6.05.1.X(6)1.21
IIS v 6.05.1.X(6)1.22

Note

Apache 2.2 only goes php 5.2.X, with which no Xaira-version works (except when recompiled)

Note

Under Windows IIS, it only works, when the php.ini is placed in C:\WINDOWS

Note

Trying to debug a problem with xaira-client I had to compile Xaira 1.19. This lead to a long-winded odyssey of putting together all the dependencies, so i found it useful to write it down:

  • xerces 2.7 [libxerces-c.so.27] - /usr/local/include/xercesc

  • ICU 3.6

  • php 5.2.0

    • libxml2 (2.6.16)

  • readline 5.2

  • termcap - copied from /etc to /

But this tedious work was probably only necessary because of the very old version of the Linux-distribution.

4.2. Querying

A rudimentary prototyping web-app [sources] is implemented, consisting of following files:

index.php

the main entry point for web-access, contains the query-form

query_xaira.php

contains all the functionality wrapped in functions

aq_hitlists2html.xsl

is called in solve_html to convert the result of solve_xml into a html-snippet

query_cli.php

a command-line entry-point it calls solve_xml (thus results [xml] not [html])

testphp.php

only calls the phpinfo()-function, which provides summary about the php-installation (settings, extension, etc.). Mainly for debugging purposes

vronk_style.css

some basic css-stylesheet

Figure 4. An overview of the calling chain in query_xaira

An overview of the calling chain in query_xaira

Note

$hit->getText() needs access to texts - else Access Error.

If the location of the whole texts-set changed it is enough to change the value of the parameter in corpus_parameters and restart web-server.

If individual files were moved or renamed, reindexing is necessary.

Note

The bottleneck is not the solve()-method, but the getText()-method, which has to retrieve the context for the hit.

aac-query operators

To not have to write the queries in the difficult-to-write cql-syntax, the test-app implements its own query-syntax, which is converted internally into CQL. This syntax is not yet fully

$op_distance = "#";
$op_wildcard = "*";
$op_filter = "@";
$op_cql = "<cql>";
$op_lm= "$";
$op_pos= "[";

4.3. Filtering

XairaServer provides an easy low-level method to filter texts based on arbitrary (even multiple) conditions. One only has to provide a bit-array defining for each-text if it shall be included in the result or not:

$server=XairaServer::getXairaServer($CORPUS);
$n=$server->getCorpusTextList()->getCount();
$a=array(); 
$a[0]=$a[1]=0; // always exclude header and bib
$x=0;
// set up array of 0s and 1s for each text - 1 means in
for ($i=2;$i<$n;$i++) {

 // apply condition
 if (($i >= $start+1 && $i <= $end+1) || $cond=='all') {
    $a[$i]=1;
  } else {
    $a[$i]=0;
 }
}

4.4. Paging

OPEN ISSUE

At the moment the test-app returns simply the first $PAGING results (set as constant in query_xaira.php).

4.5. Distributed corpus

If the data for one corpus are to be distributed (in space) (but queried together), the "distributed system" would have to be implemented (preferably in php). A mailing-list-post regarding this issue.

And a proposal of a reference model:

Figure 5. A reference model for a distributed corpus

A reference model for a distributed corpus

Note

C4 is the codename for the distributed system to be implemented.

5. Problems

  • How to use bibliography in for filtering in queries and as meta-data in result?

  • How to apply partitions?

  • How to implement paging?

  • How to optimize getText()?

6. Links